AprendiAprendi

Questões sobre probabilidade aplicada à genética

  • Questão 1

    BiologiaURCA2015

    Muitas são as características condicionadas geneticamente nos seres vivos. Os genes agem de forma integrada ou isoladamente condicionando características físicas, fisiológicas ou comportamentais. A respeito da ação de genes, assinale a alternativa CORRETA.

  • Questão 2

    BiologiaACAFE2018

    Um casal que pretende ter 5 filhos descobre, ao fazer certos exames, que determinada característica genética tem a probabilidade de um terço de ser transmitida a cada de seus futuros filhos. Nessas condições, a probabilidade de, exatamente, três dos cinco filhos possuírem essa característica é:

  • Questão 3

    BiologiaFAMECA2015

    Taís e Mário procuraram um geneticista para saber dos riscos de gerarem um filho com uma doença autossômica rara encontrada em um ascendente da família. Todos os indivíduos da família estão indicados na genealogia.

    De acordo com os dados obtidos nessa genealogia, o geneticista afirmou que existe

  • Questão 4

    BiologiaUNINTA2016

    Em um cruzamento genético de pais heterozigotos, qual é a probabilidade de nascerem indivíduos homozigotos recessivos?

  • Questão 5

    BiologiaCESMAC2016

    O aconselhamento genético pode auxiliar na prevenção de doenças hereditárias causadas por alelos recessivos deletérios. Por exemplo, considere que os primos Jorge e Joana, heterozigotos portadores do alelo recessivo “a” para a doença X, tiveram quatro filhos, obedecendo às proporções mendelianas esperadas. Quais as probabilidades de que cada um destes filhos, ao casarem com indivíduos homozigotos doentes, tenham filhos normais?

  • Questão 6

    BiologiaUFMS2017

    O heredograma a seguir mostra famílias em que uma alteração genética está presente, sendo determinada por um gene com herança autossômica recessiva. Nessa população, uma em cada 150 pessoas é heterozigótica para essa alteração. O casal III1 e III2 está esperando um menino.

    Qual a probabilidade de que esse menino seja afetado pela alteração genética?

  • Questão 7

    BiologiaFCMSJF2016

    Dois genes importantes relacionados a duas doenças recessivas humanas foram mapeados, estando a 40 u.m um do outro. Um homem heterozigoto em fase CIS, para esses dois genes, se casou com uma mulher homozigota recessiva para ambos os genes. Preocupados com a ocorrência das duas doenças na criança, o casal então procurou aconselhamento genético. Assinale a alternativa que melhor descreve o que deverá ser dito no aconselhamento genético do casal.

  • Questão 8

    BiologiaCESMAC2019

    A miopia é determinada por gene recessivo e ocorre em uma pessoa homozigota para essa característica (genótipo mm). Qual a probabilidade percentual de um homem e uma mulher com os genótipos Mm e Mm gerarem um descendente sem miopia?

  • Questão 9

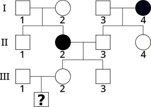
    BiologiaFAI2015

    O heredograma a seguir ilustra a transmissão de uma característica genética humana ligada ao sexo. Os indivíduos afetados por tal característica estão representados pelos símbolos preenchidos.

    A probabilidade de os indivíduos II.2 e II.3 gerarem uma menina afetada por tal característica é

Questões sobre probabilidade aplicada à genética | Aprendi